春节结束
寒假进入倒计时
惠院盼你归来
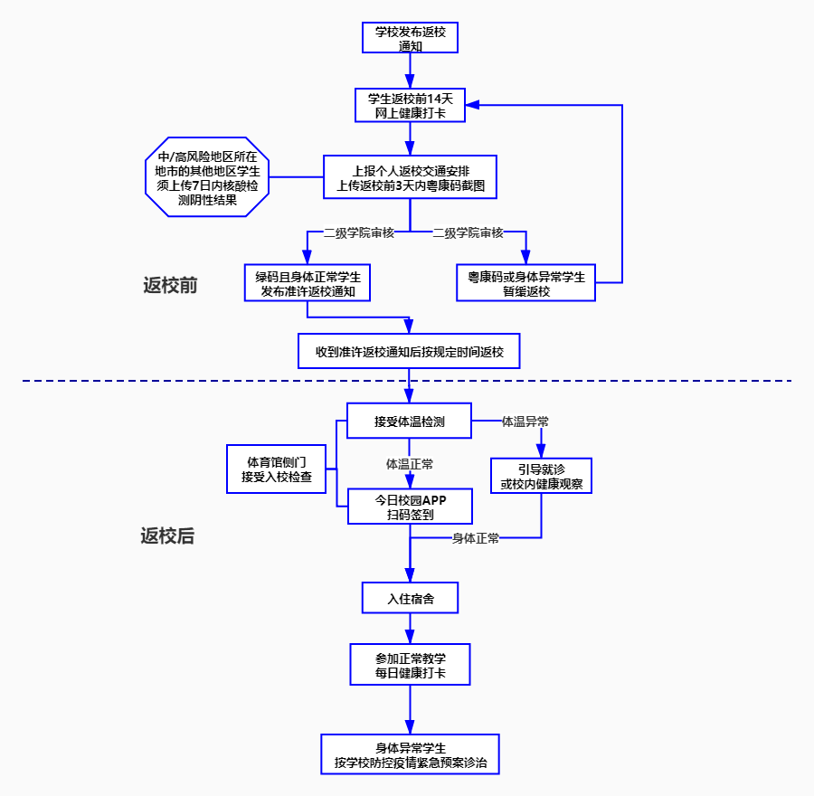
春季学期学生于3月4日-7日分批返校报到注册,3月8日(周一)起正式上课。


14天内有国内中、高风险地区旅居史或密接史的学生暂不返校,视具体疫情变化形势及属地疫情防控要求另行安排返校;
国内中、高风险地区所在地市的其他地区学生,返校时须持7日内有效新冠病毒核酸检测阴性结果并接受社区“四个一”健康管理服务(即发放一份健康告知书,开展一次健康问询,查验一次健康码,开展一次核酸检测);
返校14天內有境外旅居史的学生,需在返校三天前报告二级学院,二级学院报告学生处,经学校审批同意后,按国家防控要求进行健康管理无异常方可返校。
坚持每天健康打卡,养成良好生活习惯,准备好个人防护物资带回学校使用。返校前须登录今日校园APP填报个人返校交通安排并上传返校前3天内粤康码截图,粤康码为绿码且身体状况无异常的,方可返校。返校前3天内有发烧、咳嗽、腹泻等症状的学生等身体恢复后再返校。
全体学生要严格按照学校安排逐批返校,不得提前返校。
返校途中选择合适交通工具,认真做好自我保护措施,妥善保存乘车票据信息。若出现发热(体温高于37.3度)、咳嗽、气促、肌肉酸痛无力等症状,应立即到就近的发热门诊就诊,同时向辅导员报告并履行请假手续。
到校过程中,如有接触确诊或疑似病例,必须如实报告所在学院,学校将按属地管控要求实行为期14天的隔离医学观察。
学生返校统一从学校金山湖体育馆侧门进入校园,须接受体温检测并使用今日校园APP扫码签到。学生家长及外来车辆不得入校。
学生因返校交通安排确有不便的,由学生本人提前报告本学院审批,经学院同意延迟返校的,不列为请假、旷课。
学生返校后仍须每日进行健康打卡。出现或发现异常情况应立即向班主任、辅导员报告,学校启动应急预案进行应急处置。

1.各二级学院应严格落实“日报告”“零报告”制度,督促学生每天健康打卡,精准掌握学生每天健康状况。要重点做好学生返校前14天健康监测工作,按时填报日报表,确保信息报送准确及时。
2.各二级学院要组织各班级召开返校行前教育主题班会,加强对学生返校旅途的安全与心理指导,引导学生在返校途中加强自我保护。适当发起实时定位签到准确了解学生返校前所在地及返程途径情况,建立学生个人返校交通安排台账,包含启程时间、预计到校时间、乘坐交通工具及途径停留情况。在学生返校后,要及时发起实时定位签到确认是否返校。
3. 各二级学院要做好学生健康打卡信息的统计分析及粤康码查验工作,通过今日校园逐一向学生反馈能否返校,健康打卡正常且粤康码绿码的学生发布准许返校通知,健康打卡或粤康码异常学生发布不准返校通知并做好跟进管理。
